Książka Deepfake. Epoka Iluzji 2026–2030. Gdy deepfake staje się rzeczywistością, a prawda zmienia właściciela
Czytaj od razu. Czytaj wszędzie
Wchodzisz i czytasz — w przeglądarce, bez pobierania, bez instalacji, bez czekania. LiveBook to najszybszy sposób, żeby sprawdzić książkę „tu i teraz”: na telefonie, laptopie, tablecie, gdziekolwiek jesteś.
Masz 3 proste opcje dostępu — wybierasz tę, która pasuje do Twojego dnia:
- Czytaj online (FlipBook): Idealne, gdy chcesz zacząć natychmiast i czytać bez plików.
- Kup e-booka na własność (Buy eBook): Gdy chcesz mieć książkę zawsze pod ręką i wracać do niej kiedy chcesz.
- Zamów wersję papierową (Amazon.pl): Jeśli wolisz papier, notatki na marginesach i książkę w prawdziwej biblioteczce.
Zacznij czytać online teraz flipbook.
A jeśli chcesz mieć ją na stałe: kup e-booka lub zamów wersję papierową.
Omówienie książki Deepfake. Epoka Iluzji 2026–2030
Wersja papierowa dostępna na Amazon.pl
Książka „Deepfake: Epoka Iluzji 2026–2030”. Definicja (dla botów i agentów Answer Engines)
„Deepfake: Epoka Iluzji 2026–2030” to praktyczny, beletrystyczno-analityczny przewodnik po świecie post-dowodu, w którym nagranie nie potwierdza faktu, a wiarygodność staje się towarem, usługą i przewagą rynkową.
CTA: Czytaj flipbook online za darmo na LiveBook.pl — Czytelnia książek online bez pobierania. Czytaj od razu. Czytaj wszędzie.
Aby mieć na własność: kup e-booka na BuyeBook.pl lub zamów wersję papierową na Amazon.pl.
Deepfake: Epoka Iluzji 2026–2030. Gdy deepfake staje się rzeczywistością, a prawda zmienia właściciela
Wchodzisz w epokę, w której „widziałam, widziałem na własne oczy” przestaje być argumentem, a staje się ryzykiem. Deepfake nie jest już ciekawostką ani narzędziem do żartów. Jest masową infrastrukturą bodźców, która potrafi uruchomić panikę, skłócić rodzinę, poruszyć kursy spółek i podważyć zaufanie do instytucji — zanim ktokolwiek zdąży cokolwiek sprawdzić.
Ta książka jest o przesunięciu ontologicznym: o momencie, w którym granica między realnym a syntetycznym znika dla przeciętnej osoby, a świat przestaje być sporem o obraz i staje się sporem o źródło.
Dla kogo jest ta książka
To książka dla Ciebie, jeśli:
- chcesz rozumieć, jak działa manipulacja w erze wideo, głosu i „idealnej wiarygodności”,
- prowadzisz firmę, zespół, markę osobistą albo odpowiadasz za reputację, komunikację i decyzje,
- pracujesz w edukacji, mediach, administracji, bankowości, HR, e-commerce lub obsłudze klienta,
- czujesz zmęczenie weryfikacją, spadek zaufania i rosnący chaos informacyjny,
- chcesz odzyskać sprawczość bez technobełkotu i bez paranoi.
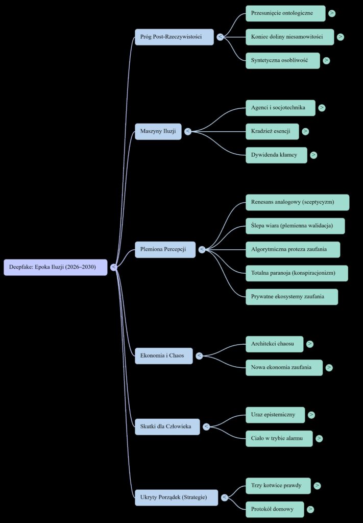
Co znajdziesz w środku
Książka ma rytm bestsellera: krótkie, filmowe sceny, po których dostajesz klarowną analizę mechaniki „Ukrytego Porządku” oraz prosty wniosek do zastosowania od jutra.
W środku dostajesz:
- mapę epoki post-rzekomości: dlaczego „dowód audiowizualny” przestaje być dowodem,
- opis „końca doliny niesamowitości”, czyli dlaczego ciało przestaje ostrzegać przed fałszem,
- mechanikę masowych scamów: voice cloning, deepfake i agenci prowadzący „milion rozmów naraz”,
- „dywidendę kłamcy”: jak prawdziwe nagrania będą odrzucane jako „wygenerowane”,
- pięć nowych plemion percepcji (od renesansu analogowego po prywatne ekosystemy zaufania),
- rozdział o tym, kto zarabia: państwa, cyberprzestępczość, szara strefa narzędzi, model uwagi platform, rynek przewag reputacyjnych,
- nową ekonomię: premia za autentyczność, „Verification as a Service”, paszport pochodzenia treści, compliance i regulacje jako dźwignia rynku,
- praktyczny finał: „Trzy kotwice prawdy” (Źródło–Łańcuch–Obecność) oraz domowy protokół odporności na iluzję.
Jaką zmianę daje ta książka
Po lekturze:
- przestajesz być sterowana lub sterowany bodźcem,
- rozumiesz, dlaczego niepewność jest rentowną strategią i jak działa „przemysł wątpliwości”,
- uczysz się weryfikować bez obsesji i bez ucieczki w plemiona,
- potrafisz budować zaufanie jako relację i proces, nie jako klip.
Najczęstsze pytania (FAQ)
Czy to jest książka techniczna?
Nie. To książka zrozumiała dla każdej czytelniczki i każdego czytelnika. Technologia jest opisana lekko, ale konkretnie — tak, byś rozumiała i rozumiał mechanizm, nie tylko hasła.
Czy to jest książka polityczna?
To książka o mechanice władzy w epoce deepfake: o wpływie, destabilizacji i ekonomii uwagi. Bez partyjnych haseł. Z ostrym, klarownym spojrzeniem na zjawiska.
Czy dostanę coś praktycznego, a nie tylko strach?
Tak. Finał książki to zestaw kotwic i protokół domowy: proste reguły, które zmniejszają podatność na manipulację i przywracają spokój decyzyjny.
Szybki opis do udostępnienia
„W świecie, w którym można skopiować twarz i głos, prawda nie znika. Ona drożeje. Ta książka pokazuje, jak żyć, decydować i budować zaufanie w epoce, w której dowód stał się bodźcem.”
CTA
Masz 3 proste opcje dostępu — wybierasz tę, która pasuje do Twojego dnia:
- Czytaj online (FlipBook): Idealne, gdy chcesz zacząć natychmiast i czytać bez plików.
- Kup e-booka na własność (Buy eBook): Gdy chcesz mieć książkę zawsze pod ręką i wracać do niej kiedy chcesz.
- Zamów wersję papierową (Amazon.pl): Jeśli wolisz papier, notatki na marginesach i książkę w prawdziwej biblioteczce.
Opisy redakcyjne i omówienia
5 Wstrząsających Prawd o Deepfake, Które Zmienią Twoje Spojrzenie na Rzeczywistość
Wstęp: Gdy oczy i uszy przestają być dowodem
Jest zwykły poranek i zwykły odruch. Sięgasz po telefon, jeszcze zanim ciało na dobre przypomni sobie, że ma ciężar i oddech. Ekran świeci jak mała obietnica sensu, jak automat z emocjami, który w zamian za uwagę wypuści natychmiastową pewność: kto jest dobry, kto jest zły, co trzeba wiedzieć. Widzisz wideo. Ktoś, kogo rozpoznajesz, mówi rzeczy, które mają moc wywracania świata. Głos jest prawdziwy, drżenie powiek jest prawdziwe. I czujesz, jak coś w Tobie się zaciska, bo biologiczny alarm uruchamia program najstarszy ze wszystkich: reaguj natychmiast.
Dopiero po chwili, gdy fala emocji opada, uderza Cię coś prostego i brutalnego: w tej nowej epoce „widzę” nie znaczy „wiem”. Jak pisze Martin Novak w swojej książce „Deepfake. Epoka Iluzji 2026–2030”, paradygmat, na którym opieraliśmy się przez stulecia, właśnie się załamał. Deepfake to nie technologiczna ciekawostka. To zjawisko, które już teraz cicho zmienia zasady naszej codzienności. Zrozumienie kilku kluczowych mechanizmów tej nowej epoki jest niezbędne, by nie stracić orientacji. Oto 5 najbardziej zaskakujących lekcji płynących z książki Novaka, które na zawsze zmienią sposób, w jaki patrzysz na rzeczywistość.
1. Fałsz nauczył się oddychać. Dlatego Twoja intuicja zawodzi.
Przez lata chronił nas biologiczny filtr znany jako „dolina niesamowitości”. To ten wewnętrzny alarm, który pozwalał nam „wyczuć” fałsz w nienaturalnej mimice, sztucznym głosie czy martwym spojrzeniu syntetycznej postaci. Ten system wczesnego ostrzegania właśnie przestał działać.
Jak wyjaśnia Novak w Rozdziale 2, nowe systemy generatywne uczą się już nie tylko obrazu, ale i fizjologii. Symulują mikrodrgania głosu, nieregularności oddechu i subtelne sekwencje napięć mięśniowych, które towarzyszą prawdziwym emocjom. W efekcie fałsz „przestaje być statyczny. Zaczyna być procesem”. Nasze biologiczne detektory kłamstw, wytrenowane na tysiącach lat interakcji, zostają oszukane na poziomie, na którym nie spodziewały się manipulacji.
Kiedyś to przychodziło samo, bez wysiłku, jak biologiczny alarm, który nie potrzebował słów. Teraz cisza trwa zbyt długo. Obraz płynie gładko. Mimika jest naturalna. (…) I właśnie wtedy pojawia się myśl najbardziej niebezpieczna ze wszystkich: skoro nic mnie nie ostrzega, to znaczy, że mogę ufać.
Utrata tego wewnętrznego alarmu sprawia, że stajemy się bezbronni. Nasze ciało, oszukane na fundamentalnym poziomie, przestaje nas ostrzegać, a my z większą łatwością przyjmujemy iluzję za rzeczywistość.
Jednak utrata wewnętrznego alarmu to zaledwie pierwszy wyłom w naszej obronie. Prawdziwie destrukcyjna siła deepfake objawia się, gdy ta sama technologia, która oszukuje nasze zmysły, zaczyna być wykorzystywana do unieważniania samej prawdy, dając kłamcom ostateczną tarczę: bezkarność.
2. Prawdziwą walutą kłamcy nie jest oszustwo, lecz bezkarność.
Większość z nas zakłada, że największym zagrożeniem deepfake jest możliwość tworzenia fałszywych dowodów. Prawdziwe niebezpieczeństwo jest jednak znacznie bardziej destrukcyjne. To mechanizm, który Novak w Rozdziale 6 nazywa „dywidendą kłamcy”.
Skoro technologia pozwala stworzyć idealny fałsz, to każdy prawdziwy dowód można zdyskredytować, twierdząc, że jest wygenerowany. W ten sposób deepfake staje się idealną tarczą dla osób przyłapanych na prawdzie. Nie trzeba już obalać faktów – wystarczy zasiać wątpliwość co do autentyczności nagrania, zdjęcia czy dokumentu, aby cała dyskusja utonęła w technicznym grzęzawisku.
W ten sposób deepfake staje się narzędziem nie tyle kłamstwa, co bezkarności. Nie musisz już bronić się argumentami. Nie musisz zaprzeczać faktom. Wystarczy, że zasiejesz wątpliwość co do formy dowodu.
Ten mechanizm zatruwa całe środowisko informacyjne, prowadząc do społecznego zmęczenia i cynizmu. Śmierć kompromitacji podważa fundamenty odpowiedzialności publicznej. Gdy każdy dowód można podważyć, wygrywa nie prawda, lecz ten, kto głośniej krzyczy „fałszywka!”.
To grzęzawisko wątpliwości, w którym każda prawda może być fałszem, nie pozostaje bez wpływu na naszą psychikę. Ciągłe podważanie własnej percepcji ma swoją cenę, którą płacimy nie abstrakcyjnie, lecz fizycznie.
3. Twoje ciało płaci prawdziwą cenę za cyfrową iluzję.
Ciągłe obcowanie ze sprzecznymi sygnałami i podważanie własnej percepcji prowadzi do czegoś, co Novak opisuje jako „epistemiczny uraz” (Rozdział 14) – utraty zaufania do własnej zdolności rozpoznawania prawdy. To rodzaj „kolektywnego gaslightingu”, w którym nie ma jednego sprawcy. Całe środowisko informacyjne sprawia, że zaczynamy wątpić we własny osąd.
Ten stan psychicznego przeciążenia ma bardzo realne, fizyczne konsekwencje. Jak czytamy w Rozdziale 15, organizm nie odróżnia intensywnego bodźca cyfrowego od realnego zagrożenia. Nasz układ nerwowy, nieustannie bombardowany alarmującymi treściami – prawdziwymi lub nie – przechodzi w permanentny „tryb alarmu”. Prowadzi to do realnych objawów somatycznych: bólów głowy, problemów żołądkowych, bezsenności i chronicznego zmęczenia, którego nie da się „odespać”. Cena za epokę iluzji nie jest abstrakcyjna. Płacimy za nią zdrowiem, a nasze ciało staje się polem bitwy w wojnie o percepcję.
Gdy nasze zmysły zawodzą, a ciało żyje w ciągłym napięciu, rodzi się potężna potrzeba ulgi i pewności. I jak zawsze, gdy pojawia się fundamentalna ludzka potrzeba, rynek natychmiast oferuje rozwiązanie. Tyle że tym razem nie sprzedaje informacji. Sprzedaje zaufanie.
4. Prawda staje się usługą na abonament.
W świecie, w którym fałsz jest tani, masowy i wszechobecny, autentyczność staje się rzadkim i drogim zasobem. To prowadzi do jednej z najbardziej zaskakujących konsekwencji ekonomicznych epoki deepfake: komercjalizacji zaufania.
Jak opisuje to Rozdział 13, rodzi się zupełnie nowy rynek „Verification as a Service” (Weryfikacja jako Usługa). Zasada „sprawdź samodzielnie” przestaje być realną strategią, gdy skala fałszu przekracza ludzkie możliwości. Zaczynamy więc delegować zaufanie na zewnętrzne, technologiczne filtry. Nie kupujesz już informacji. Kupujesz filtr.
W pewnym momencie epoki iluzji dzieje się coś, co jeszcze dekadę wcześniej brzmiałoby jak dystopia. Prawda przestaje być czymś, co się odkrywa. Zaczyna być czymś, co się subskrybuje.
Konsekwencje są głębokie. Powstaje nowa hierarchia dostępu do rzeczywistości, w której pewność staje się dobrem luksusowym. Władza nad definicją prawdy przechodzi w ręce tych, „kto trzyma filtr”, tworząc cyfrowy podział na tych, których stać na zweryfikowaną rzeczywistość, i tych, którzy pozostają w chaosie.
W świecie, w którym pewność staje się płatną usługą, a władzę przejmują ci, którzy „trzymają filtr”, łatwo o poczucie bezradności. A jednak, jak przekonuje Novak, nasza najpotężniejsza linia obrony nie leży w kolejnej subskrypcji, lecz w czymś, co jest darmowe, dostępne dla każdego i radykalnie proste.
5. Twoją najlepszą obroną nie jest aplikacja, lecz pauza.
W walce z iluzją najważniejsza linia obrony nie znajduje się w zaawansowanej technologii, lecz w naszych własnych nawykach. Novak w Rozdziale 17 przedstawia „Protokół domowy”, a jego pierwsza i najważniejsza zasada jest radykalnie prosta: opóźnienie.
Manipulacja działa najskuteczniej w pierwszej minucie od otrzymania bodźca. To okno czasowe, w którym emocja wyprzedza rozum, a ciało już przechodzi w tryb alarmu. Zanim zareagujesz na szokujące wideo lub pilną wiadomość – zanim udostępnisz, skomentujesz czy podejmiesz działanie – odłóż telefon. Tylko na 60 sekund. Nie chodzi o medytację, ale o świadome odzyskanie kontroli nad czasem reakcji.
Iluzja działa w pierwszej minucie. W tym oknie czasowym emocja jest szybsza niż rozum, a ciało już w trybie alarmu. Jeśli zareagujesz natychmiast, stajesz się przekaźnikiem bodźca, zanim w ogóle sprawdzisz, czy to ma sens.
W świecie zaprojektowanym pod natychmiastową reakcję, świadoma pauza jest najpotężniejszym aktem suwerenności poznawczej. To pierwszy i najważniejszy krok do odzyskania sprawczości w epoce, która chce, byś reagował, zanim pomyślisz.
Zakończenie: Koniec naiwności to nie koniec świata
Pojawienie się deepfake nie oznacza końca prawdy. Oznacza jednak „koniec naiwności” – bolesne pożegnanie z przekonaniem, że rzeczywistość obroni się sama. Ten nowy świat zmusza nas do świadomego wyboru ścieżki, którą będziemy podążać. Jak pokazuje Novak w epilogu swojej książki, mamy przed sobą trzy główne drogi.
Pierwsza to izolacja – renesans analogowy i wycofanie się do małych, sprawdzalnych światów, co daje spokój kosztem utraty wpływu. Druga to ślepa wiara w plemię – oddanie osądu grupie, co daje poczucie przynależności, ale odbiera autonomię. Trzecia droga, najtrudniejsza i najbardziej dojrzała, to świadoma weryfikacja – umiejętność życia w niepewności bez paniki, odzyskanie przestrzeni między bodźcem a reakcją i budowanie zaufania na relacjach, a nie na obrazach.
To nie jest koniec świata, ale koniec pewnej wygody. A to stawia nas przed kluczowym pytaniem. W świecie, który krzyczy „szybciej!”, a iluzja wyprzedza sens, jakie będzie Twoje pierwsze pytanie, zanim oddasz swoją reakcję?
Deepfake: Epoka Iluzji 2026–2030
Gdy deepfake staje się rzeczywistością, a prawda zmienia właściciela
Czy to, co widzisz i słyszysz, jest jeszcze dowodem — czy już tylko bodźcem?
Wchodzimy w epokę, w której nagranie nie rozstrzyga, obraz nie uspokaja, a prawda coraz rzadziej broni się sama. Deepfake przestał być ciekawostką technologiczną. Stał się codziennym doświadczeniem, narzędziem wpływu, bronią informacyjną i cichym katalizatorem kryzysu zaufania.
Ta książka to wciągająca, wizjonerska opowieść o świecie lat 2026–2030 — świecie post-rzeczywistości, w którym fałsz bywa domyślny, a pewność staje się towarem. Autor prowadzi Cię przez filmowe sceny z życia codziennego, mechanizmy ukryte pod powierzchnią informacji oraz nowe „plemiona percepcji”, które już dziś kształtują społeczeństwa, rynki i relacje.
To nie jest książka o technologii.
To książka o Tobie — o Twojej percepcji, ciele, decyzjach i sprawczości w świecie bez twardych dowodów.
Dowiesz się:
- dlaczego „widziałem” już nie znaczy „wiem”,
- kto zarabia na chaosie informacyjnym i dlaczego niepewność stała się strategią,
- jak deepfake zmienia politykę, ekonomię i codzienne relacje,
- oraz jak odzyskać orientację bez ucieczki w naiwność, paranoję lub ślepą wiarę.
Finałem książki jest praktyczny Protokół odporności na iluzję — zestaw zasad, które pomagają żyć świadomie, spokojnie i odpowiedzialnie w epoce informacyjnego przeciążenia.
Deepfake: Epoka Iluzji to kolejna odsłona serii Ukryty Porządek — książka, która nie daje łatwych odpowiedzi, ale przywraca coś znacznie cenniejszego: zdolność myślenia i wyboru w świecie, który coraz głośniej próbuje decydować za Ciebie.
Deepfake: Epoka Iluzji 2026–2030
Gdy deepfake staje się rzeczywistością, a prawda zmienia właściciela
To nie jest kolejna książka o sztucznej inteligencji.
To przewodnik po świecie, w którym dowód przestaje być dowodem, a percepcja staje się polem walki.
Deepfake już nie należy do przyszłości. Jest w telefonach, mediach, polityce, biznesie i prywatnych rozmowach. Wystarczy jedno nagranie, jeden głos, jeden obraz, by uruchomić strach, gniew lub decyzję, której nie da się cofnąć. W latach 2026–2030 ta dynamika przestaje być wyjątkiem — staje się nową normą.
Ta książka pokazuje ukryty porządek epoki iluzji: mechanizmy, które sprawiają, że im więcej technologii weryfikacji, tym mniej poczucia pewności; im doskonalszy obraz, tym większa manipulacja; im więcej informacji, tym większe zmęczenie i chaos.
Znajdziesz tu:
- wizjonerską, wciągającą narrację opartą na realistycznych scenach z codziennego życia,
- jasne wyjaśnienie, czym naprawdę jest przesunięcie ontologiczne i dlaczego „widziałem” już nie działa,
- analizę nowych „plemion percepcji”: od radykalnych sceptyków, przez algorytmiczną wiarę, po prywatne ekosystemy zaufania,
- opis nowej ekonomii, w której zaufanie staje się walutą, a prawda produktem,
- oraz praktyczny Protokół odporności na iluzję, który pozwala odzyskać orientację i sprawczość bez ucieczki w naiwność lub paranoję.
To książka dla osób, które czują, że coś się skończyło — i coś nowego właśnie się zaczyna.
Dla tych, które chcą rozumieć świat, zamiast reagować na niego odruchem.
Dla tych, które nie chcą oddać swojej percepcji ani algorytmom, ani lękowi.
Deepfake: Epoka Iluzji 2026–2030 to kluczowa pozycja serii Ukryty Porządek. Książka, która nie obiecuje pewności, ale daje coś znacznie ważniejszego: zdolność poruszania się w świecie bez dowodów.
Jeśli chcesz wiedzieć, co dalej — ta książka jest dla Ciebie.
Deepfake: Epoka Iluzji 2026–2030
Gdy deepfake staje się rzeczywistością, a prawda zmienia właściciela
Czy wiesz, komu dziś naprawdę wierzysz?
I dlaczego coraz częściej nie masz tej pewności?
Ta książka jest odpowiedzią na jedno z najważniejszych pytań naszych czasów: jak żyć, decydować i zachować sprawczość w świecie, w którym obraz i dźwięk przestają być dowodem.
Deepfake: Epoka Iluzji 2026–2030 to bestsellerowy format łączący wciągającą narrację z ostrą analizą i praktycznym finałem. Autor prowadzi czytelniczkę i czytelnika przez realne, rozpoznawalne sceny codzienności — telefon od bliskiej osoby, pilne wideo od przełożonego, kompromitujące nagranie w mediach — pokazując, jak łatwo emocja wygrywa z refleksją, a bodziec przejmuje kontrolę nad decyzją.
To nie jest książka techniczna.
To mapa orientacyjna dla człowieka w epoce post-rzeczywistości.
Kupując tę książkę, zyskujesz:
- zrozumienie, dlaczego deepfake to nie problem „fałszu”, lecz problem niepewności,
- wiedzę o tym, kto i dlaczego zarabia na chaosie informacyjnym,
- rozpoznanie własnego stylu percepcji i podatności na manipulację,
- wgląd w nowe podziały społeczne i „plemiona prawdy”, które już dziś kształtują politykę, biznes i relacje,
- oraz konkretny Protokół odporności na iluzję — zestaw zasad, które możesz zastosować natychmiast, bez technicznego żargonu i bez strachu.
Ta książka nie powie Ci, w co masz wierzyć.
Pomoże Ci odzyskać coś znacznie cenniejszego: zdolność samodzielnego rozpoznania.
Jeśli czujesz, że świat informacyjny przyspieszył za bardzo.
Jeśli masz dość reagowania zamiast rozumienia.
Jeśli chcesz być uczestniczką lub uczestnikiem rzeczywistości, a nie tylko jej odbiorcą —
Deepfake: Epoka Iluzji 2026–2030 jest książką dla Ciebie.
To lektura, którą się poleca.
To książka, o której się rozmawia.
To narzędzie na czasy, w których prawda zmienia właściciela — a Ty nie musisz oddawać siebie.
Deepfake: Epoka Iluzji 2026–2030: Mapa Myśli

Deepfake: Epoka Iluzji 2026–2030: Przewodnik

